发布日期:2/24/2026
开工大吉,科研报喜!乘着新春的蓬勃朝气,广以喜迎开年“双响炮”:来自同一科研团队的突破性成果,相继登上两本国际顶级学术期刊!
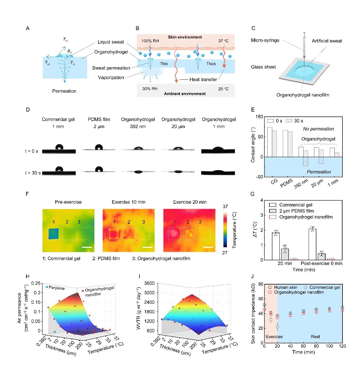
在通讯作者王燕教授的带领下,该团队在《Science Advances》(IF: 12.5)上发表题为“A 2.7-μm-thick robust, permeable, and antifreezing hydrogel electrode for long-term ambulatory health monitoring”的论文,在《Nature Communications》(IF: 15.7)上发表题为“Sub-400 nanometer-thick skin and environment adaptable organohydrogel nanofilm epidermal electrode”的论文,第一作者分别为化学工程系博士生王玉丽和王宗垒。两项研究一脉相承,不仅将水凝胶电极的厚度从微米推到亚微米,更赋予其优异的透气性与环境适应性,向在极端条件下“无感”的动态健康监测迈出了坚实的一步。


一脉相承的顶刊成果
水凝胶作为皮肤集成软生物电子的重要界面材料,在长期连续健康监测中具有天然优势,但长期佩戴时往往面临“厚导致不舒适、薄导致不可靠”的矛盾:传统较厚水凝胶透气透汗性差、散热慢,界面容易因汗液堆积和运动产生伪影;而一旦做薄,又常因脱水、低温结冰或机械脆弱而失效。
研究团队以“超薄几何降低弯曲刚度、把界面做成像皮肤一样”的思路展开迭代。在《Science Advances》阶段中,团队基于温控相变的明胶体系,结合 PU 纳米网增强骨架,引入甘油/水二元溶剂与 LiCl 等组分,实现了 2.7 μm 级超薄、可呼吸、抗冻抗干的自粘附水凝胶电极,显著降低皮肤—电极界面缝隙与阻抗波动,在日常多场景下完成 8 天连续动态 ECG/EEG 等监测,且运动与汗液伪影明显减小。

超薄水凝胶用于长期动态健康监测
在《Nature Communications》 阶段中,研究进一步把厚度推进至 392 nm(亚 400 nm),在同样强调贴肤舒适与低伪影的基础上,通过更稳健的化学交联网络与溶剂置换电解质策略(如甘油/盐/鞣酸体系)拓展到更广的环境适应性,使电极在超低温、低湿、真空及高温等极端条件和长时间储存后仍保持结构与导电稳定,并实现 9 天连续 ECG 记录与更强的抗汗液和运动伪影能力。两篇工作共同证明,通过将超薄外形设计、强化结构以及溶剂/网络协同设计相结合,能够同时实现皮肤舒适度和极端环境下的耐用性,为高鲁棒性皮肤集成生物电子与长时程健康监测的临床转化奠定材料与工程基础。

有机水凝胶纳米膜的皮肤适应性
《Science Advances》与《Nature Communications》分别背靠《Science》和《Nature》两大顶级学术品牌,以严苛的学术标准与广泛的影响力著称,是各领域学者发布突破性进展的核心平台。
写在祖国大地上的论文
研究并非一开始就瞄准“极端环境”,而是从“常规环境下的长时贴肤监测”这一需求切入。在推进过程中,组内的一次“头脑风暴”成为转折点。
“我们意识到,长期健康监测并不仅发生在舒适的室内环境,那些在边防、航空航天或偏远地区工作的人员,他们的健康监测要如何在低温、干燥甚至真空环境下稳定工作?”王燕教授表示,在这些极端环境中,传统高含水水凝胶一旦遭遇低温结冰、低湿脱水或真空挥发便会功能失稳。
经过讨论,玉丽和宗垒决定将科研方向从“常规环境”转向“极端环境适配”,不再局限于实验室条件下的性能优化,而是让科研选题真正回应社会需求与人民需要。“从那以后,每一次材料的筛选、每一次参数的调整,都承载了更具体的意义。我们希望做出的电极不仅能发论文,更能真正服务于那些在艰苦地区坚守岗位的工作者。” 王燕教授总结道。
带着这样的使命,他们敲定了新的研究路线——先把贴肤界面做对,再把环境边界推远。从前期一步步攻克材料“薄而易裂”、“薄而易干、低温易冻”的难题,直至把“可长期戴、可连续测”的指标跑通到 8 天;到后期将厚度从微米推进到亚微米级,同时将环境适应性从抗冷扩展到宽温、低湿与真空等复合苛刻条件,这项始于2023 年 7 月的研究在一次次推翻重来中不断迭代,历时两年半终于迎来关键突破。
“当最终看到超薄水凝胶在极端条件下仍能稳定工作时,我们深深体会到那句‘科学技术是第一生产力’的千钧之力。”自读研期间,玉丽和宗垒便注意到国内正兴起未来技术学院建设浪潮,柔性电子被广泛视为战略性发展方向,而王燕老师在该领域的开拓性工作更让他们心生向往。怀着学术“追星”的心态,二人成功申请了其博士项目,也在实验室的日子里获得了更深厚的科研动力。

团队合照
“王燕教授一直引导我们‘做未来科研,做实际科研,做以人为本的科研’,这要求我们既放眼长远,又脚踏实地,致力于与我们自身紧密相关的现实研究。” 提起导师,玉丽满怀感激。“因此我们对课题的参与感与意义感非常强烈,个人价值也得以融入到更广阔的‘人’的需求之中。”
怀着这样的敬畏,二人将继续并肩前行,“在反复试错中保持韧性,在浮躁的环境里保持专注”,但求每一步都能扎实地落在祖国需求的大地上,用实实在在的科研成果服务于人。
文:GTIIT传媒与公共事务部
图:王玉丽、王宗垒供
